偶像镇

 找回密码
 立即注册
搜索

[其它Ai] 风口上的新职业:AI训练师的崛起与未来

  [复制链接]
帅虎 发表于 2024-11-20 23:01:37 | 显示全部楼层 |阅读模式

ChatGPT爆火之后,传言称提示词都会有专门的岗位。而现在,有一个名为「AI训练师」的岗位逐渐崛起。这篇文章,将带大家一起深入了解这一新兴职业的方方面面。

风口上的新职业:AI训练师的崛起与未来-1.jpg

大家可能已经注意到,“AI训练师”这个职业正悄然走入公众视野。无论是面向初学者的入门培训,还是科技公司对数据标注岗位的重视,都让这个角色逐渐成为AI行业的新宠。在现代社会,AI的发展已经融入了我们的日常生活,不论是语音助手、推荐算法,还是虚拟客服,都让人们的生活更便捷。但是,很多人可能不知道,在这些高大上的AI系统背后,少不了一群不为人知的幕后英雄——AI训练师!

不过,与其说AI训练师是一个AI技术岗位,倒不如称它为“AI保姆”。它看似离AI的技术核心较远,但其实是AI模型“智商”成长的关键推手。正是这些训练师用一条条数据“喂”出智能系统的反应能力,逐步优化AI的回答、识别、互动水平,使AI真正具备“理解”与“回答”的能力。

这些数据就像“食材”,而AI训练师就像厨师,通过精心选择和准备这些数据,帮助AI模型一步步成长。如果数据质量差,AI模型的表现也会大打折扣;反之,质量高的语料能让模型表现出色,甚至在各种场景中应对自如。因此,AI训练师的职责并不仅仅是“喂食”数据,而是通过精确、细致的“投喂”过程,塑造出能解决实际问题的AI模型。

近几年,这个职业在AI领域逐渐崛起,但仍然有不少人对AI训练师的具体职责、工作内容,以及职业前景充满疑问。本文将带大家一起深入了解这一新兴职业的方方面面…

一、背景

AI训练师这个职业的出现,实际上是为了填补AI行业在数据管理和标注上的关键需求。要理解AI训练师为何如此重要,得从模型训练的过程说起。我们知道,AI模型的智能化发展依赖于大量高质量的数据,而AI公司获取的原始数据往往是无序且“生涩”的,无法直接用于训练。因此,早期的AI模型数据标注通常是由AI产品经理来粗加工,之后再由标注员对其进行处理和标注。

这种操作流程虽然基本满足了模型的训练需求,但在实际应用中也暴露出了一些问题。首先,标注员的标注质量参差不齐,尤其在复杂语义、情感分析等细微之处,难以达到一致性,导致数据的精确性和一致性大打折扣;其次,数据使用的单次性也带来了极大浪费。训练过的标注数据,在下次迭代或其他场景应用中很难复用,无法在领域内形成积累。

为了解决这些问题,AI公司开始设立专职的AI训练师岗位。他们的任务不仅是数据标注的管理者,更是数据流程的优化者和语料质量的把控者。通过AI训练师的工作,数据的复用性、可塑性得到大幅提升,同时模型训练的效率也明显提高。

可以说,AI训练师的出现帮助AI公司在数据管理上迈出了专业化的一大步!

二、AI训练师是什么?

AI训练师这一职业定位为“数据喂养者”并不夸张。他们的核心职责就是确保数据的精度和一致性,让AI在大量高质量数据中“吃”得好,“学”得精。AI训练师需要将产品需求与数据内容结合,建立一套高效的数据标注规则与管理流程,使模型不仅获得海量数据的支撑,更能从这些数据中获得准确的理解和响应能力。

AI训练师的日常任务分为以下几类:
    制定数据标注规则:这一任务要求训练师结合行业特征和算法需求,制定出精细、清晰的数据标注规则。比如在语义理解的场景中,训练师需要制定语言表达的标注标准,以确保每条数据符合模型的训练要求。数据验收与日常管理:AI训练师负责数据的日常验收工作,确保所有标注数据的质量符合要求,并跟踪关键指标的表现。例如,在某些图像识别应用中,训练师会追踪图像标注的精确度和一致性,确保模型能够识别并理解视觉数据的关键信息。积累通用数据:AI训练师会通过细分领域的特定需求,从现有数据中提取出“通用数据”,即能适用于不同场景的普适性数据。这些数据不仅为当前模型服务,也为后续模型的训练奠定了基础。例如,训练师在语音识别领域中提取了适用于多种口音的通用数据,这些数据可以反复利用,提升模型的语言理解能力。


三、AI训练师要做什么?

工作场景


业务需求出发:(在模型上赋予模型能力)AI产品经理 ⇢Ai训练师⇢标注人员⇢将验收数据返回AI产品经理

模型需求出发(没有模型要训练一个模型,算法先训练一个模型,然后在模型上加任务及需求):提供基础模型的是算法工程师⇢Ai训练师⇢标注人员⇢将验收数据返回算法工程师

工作流程


要想了解AI训练师的日常工作,不妨看看他们的具体流程。以下是一个简化的AI训练师工作流程,展现了从数据准备到模型验证的完整路径:

了解项目背景⇢数据分析⇢小规模试标⇢项目时间预估⇢数据分发(试标和规则对齐)⇢数据验收(确保准确率达标)⇢反馈给需求侧

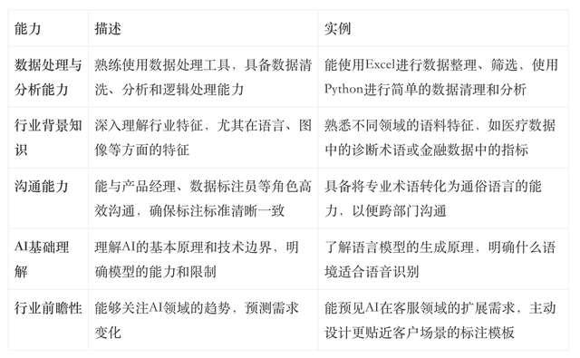
四、AI训练师的能力模型

为了更好地理解AI训练师的职业要求,以下是该岗位的能力模型,可以帮助从业者和求职者清晰地认识到需要掌握的技能。

风口上的新职业:AI训练师的崛起与未来-2.jpg

通过这种能力模型,AI训练师不仅能够管理数据、支持AI的日常训练,还能提前布局,让模型始终保持行业领先。

五、AI训练师的行业需求与人才缺口

当前市场需求


目前,AI训练师这一岗位主要集中在智能客服、金融数据分析等数据密集型公司中。虽然需求尚在起步阶段,但该职业的存在对企业数据的使用效率起到了关键作用,尤其是在AI应用逐渐落地的城市,如北京、杭州等地,已经有不少AI公司开始建立专门的训练师团队。

风口上的新职业:AI训练师的崛起与未来-3.jpg

未来趋势


随着AI技术在各个行业的深入发展,对高质量数据的需求愈发明显。未来5年,AI训练师的市场需求量将呈现显著增长,尤其在AI应用较为广泛的城市,对AI训练师的需求将进一步扩大。预计在不久的将来,AI训练师将不仅出现在智能客服领域,还会在医疗、零售、金融等多种行业中得到广泛应用。

六、AI训练师的职业规划

横向拓展:AI训练师的多样职业转型


做了AI训练师后,很多人会觉得,光盯着数据和标注难免有点“重复劳动”的感觉。其实从这个岗位出发,有不少横向拓展的路径可以尝试,尤其是那些不满足于只是“数据喂养”的人。以下是几个常见的方向,不妨看它们是否符合你的兴趣:

风口上的新职业:AI训练师的崛起与未来-4.jpg

这个表只是常见的几种方向,有些训练师也会选择更加个性化的路径,比如进入教育培训行业做数据标注和训练方面的导师。总体来说,横向发展是一个扩展个人能力圈的好机会,每个方向的选择都在于你对未来的期待和兴趣。


纵向晋升:AI训练师的成长链路


当然,也有很多AI训练师是喜欢把本行做精、做深,毕竟技术领域对专业的要求还是很高的。如果你是这类人,不妨从初级训练师一步步往上攀升。以下是一个较为清晰的职业晋升链路:

初级AI训练师 ⬇️

刚入行时,主要工作是执行具体的数据标注、跟进模型反馈。这段时间积累的是最基础的“喂养”技巧,也是了解模型需求的关键时期。作为初级训练师,重点在于理解标注规则和熟悉流程,积累不同数据场景的经验。

高级AI训练师 ⬇️

拥有一定经验后,可以晋升为高级AI训练师。这时的工作不只是执行任务,而是参与标注规则的制定、优化数据质量流程,甚至在小组中指导新同事。相比初级阶段,高级训练师更具系统思维,能看到模型全局需求并优化数据流程。

数据团队主管 ⬇️

数据主管的角色就更多是“管理”而非“标注”了。这个阶段通常要负责带领小团队、协调数据项目,确保数据产出符合进度和质量要求。这里要求的不仅是技术熟练度,还涉及沟通协调、团队管理等软技能。

数据部门负责人/数据运营总监

这是一个非常具有“管理者”特征的职位,不再仅是“把数据弄好”,而是从公司整体的AI发展角度制定数据战略,比如数据积累策略、优化模型的成本控制等。可以说,到这个阶段后,你将不再是单纯的训练师,而是整个公司数据驱动战略的制定者。

这个链路的晋升速度因人而异,但可以看到,AI训练师的职业发展不仅仅是局限于数据本身,而是在每一步都将自己打磨成更专业、更全面的技术和管理人才。


七、结语:AI训练师=风口

总结来看,AI训练师的职责不仅是数据标注和管理,他们还是高质量模型背后的“养成专家”。未来几年,随着AI应用的普及,AI训练师将继续成为各行业中提升模型质量、优化用户体验的重要角色。在这一行业风口上,AI训练师通过细致的数据积累和标注,不仅推动了AI的成长,也为企业建立了独特的数据壁垒。

在AI快速发展的时代,AI训练师将继续助力智能化进程,为人们的生活带来更多智能化体验。因此,几乎可以断定AI训练师会是之后很长一段时间的热门行业!

本文由 @小普 原创发布于人人都是产品经理。未经作者许可,禁止转载

题图由作者提供

该文观点仅代表作者本人,人人都是产品经理平台仅提供信息存储空间服务

原文地址:https://m.toutiao.com/i7436594491115291173/其他

关于我们|联系我们|免责声明|帮助|意见反馈|

GMT-8, 2025-11-15 20:05 , Processed in 0.082777 second(s), 36 queries .

Powered by Discuz! X3.5

© 2001-2025 Discuz! Team.

快速回复 返回顶部 返回列表